近年来,我国直播电商行业呈现快速增长态势,在释放消费潜力、畅通国内循环、拓展就业创业空间、赋能产业转型升级、助力乡村振兴、打造高质量消费供给体系等方面发挥了积极作用。
在此背景下,中国商业联合会直播电商委副会长单位网经社电子商务研究中心借助AI大模型,推出《全国各省市直播电商发展全景分析报告》大型策划,通过发展现状、规模结构、产业链生态、区域发展特点及面临的挑战与机遇等维度深度解码34省/直辖市/自治区、130座城市的跨境电商生态,拟将发布共计164份报告。

安徽省直播电商产业在政策引导和市场驱动下,已形成从城市到乡村的多层次发展格局,成为推动全省数字经济高质量发展的重要引擎。2025年,随着电商安徽战略深入实施和长三角一体化协同发展,安徽省直播电商产业迎来新一轮发展机遇。(AI生成内容或存在偏差,内容仅供参考)。
本报告基于最新市场数据与行业研究,全面分析安徽省直播电商产业的发展现状、区域格局、技术创新与业态升级,并深入探讨政策环境与未来发展趋势,为行业参与者和政策制定者提供参考。
截至2025年,安徽省已建成一批直播电商基地,形成了从城市到乡村的多层次发展格局。在城市层面,安徽省重点打造了合肥(蜀山)国际电子商务产业园、安徽青年电子商务产业园和中国(肥东)互联网生态产业园等国家电子商务示范基地,以及周谷堆大兴市场、肥西物流园等特色直播基地。2025年1-5月,周谷堆大兴市场、肥西物流园共举办400余场直播活动,累计涨粉11.68万,销售商品总计49.56万件。
在县域层面,安徽省已有36项案例入选全国领跑县及直播电商中心名单,数量居全国前列。其中,入选全国县域商业领跑县的有滁州市天长市、合肥市肥西县、安庆市桐城市等15个县市;入选全国农村电商领跑县的有安庆市怀宁县;入选全国县域直播电商中心(村播学院)的有合肥市肥东县域直播电商中心、安庆市怀宁县直播电商中心、芜湖市南陵县电子商务公共服务中心等10个县级直播电商中心。这些基地已成为安徽省直播电商发展的核心载体,为全省直播电商发展提供了基础设施和人才支持。
皖东南数字电商孵化小镇是安徽省直播电商基地建设的典型代表。该基地由52间闲置安置房门面改造而成,建筑面积近万平方米,由安徽抖翼信息科技有限公司投资1000万元建设和运营。基地创新打造了集数字化电商产业园、直播孵化基地、青年创业园、电商公共服务中心于一体的四大平台,提供从营销策划、直播培训到账号孵化、短视频开云网站运营的全链条服务。截至2024年底,该基地已入驻企业30家,其中文化企业15家,拥有11个直播间,2024年直播销售逾1.1亿元。
安徽省直播电商企业主体培育成效显著。2025年,安徽省实施百企领军计划,打造百家具有独特专长、市场占有率高、在国内外有重要影响力的专精特新冠军企业和小巨人企业。同时,安徽省商务厅联合省工商联等单位实施百企领航行动,培育百佳农村电商供应链服务和商贸流通龙头企业,以龙头企业带动一县一链建设,打造多元化市场主体。
在省级数字化商贸流通龙头企业方面,安徽省已有溜溜果园集团股份有限公司、安徽省富光电子商务有限公司、合肥荣电实业股份有限公司、黄山小罐茶业有限公司、安徽安德利工贸有限公司等10家企业入选。这些企业已成为安徽省直播电商发展的中坚力量,推动全省直播电商产业向高质量发展迈进。
在区域分布上,安徽省直播电商企业呈现一核多极的格局。以合肥为中心,带动芜湖、马鞍山、滁州等城市共同发展;同时,皖北地区如阜阳、宿州、亳州等地也涌现出一批特色直播电商企业,形成了差异化发展的市场格局。例如,肥西县电子商务网上零售额从2016年的9.6亿元增加到2023年的104.66亿元,年均增长41%;2023年,肥西县实现农村产品网络销售额49.24亿元,同比增长11.4%,连续三年获评安徽省农村电商示范县。
太和县是安徽省农村电商发展的典型代表。2023年,太和县举办了9场农产品产销对接活动,带动农产品销售超百万元;2024年,范庄埠村通过直播电商推介桔梗菜,村委会干部主动担大任,挑大梁,学知识,当主播,搞带货,自开播以来,仅桔梗菜销售量已超3万单,并与食品公司合作,开发以太和八景为主题的中秋月饼,预售已超2000件,有力地推动了本地特色产品的销售。
安徽省直播电商品牌推广成效显著。2025年,安徽省计划培育1000个安徽特色网络品牌,推动产品特色化、品质化、品牌化发展。在农产品领域,安徽省持续推动三品一标农产品发展,截至2021年12月底,全省有效使用三品一标标志农产品达9840个,其中无公害农产品4308个,居全国第二位;绿色食品3839个,居全国第三位;有机农产品1573个,居全国第三位;地理标志农产品120个。这些农产品通过直播电商渠道走向全国市场,提升了品牌影响力和市场竞争力。
在文化品牌方面,安徽省积极挖掘徽州文化、长江文化、淮河文化、大运河文化及黄梅戏文化的价值内涵,提炼小岗村大包干、桐城市六尺巷等彰显徽风皖韵的价值符号,推动文化IP与直播电商融合。例如,桐城市通过六尺巷文化IP打造网络品牌,将传统文化资源与直播电商相结合,推动文化传播和品牌建设。金寨县则通过直播电商+非遗文化模式,展示民俗文化和非遗文化成果,彰显一剪一裁的匠心和一刀一刻的传承,打造数字时代开放式的非遗传承方式。
在区域品牌方面,安徽省各地市也积极打造特色品牌。例如,肥西县借力王仁和、蛋鲜森、顾公品牌影响力,打造了年味坚果大礼包、蛋鲜森可生食蛋、顾公蜂蜜、蚝小二粉丝、乐丰园瓜篓籽等网络热销爆款产品,新增认证绿色食品、有机农产品、地理标志农产品23个。怀宁县则打造了区域公共品牌盛太和锦,宣传推介本地特色产业,增强品牌影响力。
安徽省直播电商人才培养成效显著。2021年,全省组织各地开展农村电商培训累计达7万人次,实操技能培训达4万人次。2024年,金寨县开展各类电商技能培训298场次24049人次,其中直播电商75场次5525人次,为各类经营主体提供了有效的直播技能提升渠道和平台。同时,金寨县还创先开展直播电商从业资格培训,33人取得国家人社部认可的高级直播销售员从业资格证,组织开展4批次200余人次获得《电子商务师》(四级)职业技能等级证书和《直播销售员》(培训合格证)等。
广德市是安徽省直播电商人才培养的典型代表。该市通过整合文正新村安置小区52间楼宇门面房闲置资产,统一规划运营,打造直播基地,配套建设数字化电商产业园、直播孵化基地、广德市青年创业园、广德市电商公共服务中心四大平台,提供策划直播、直播培训、账号孵化、短视频运营等多项服务。截至2024年,该基地已开展主播培训500余人次,培育本土网络主播100余名,2024年基地直播总销售额达1.1亿元。此外,广德市还创新开展双百双千破百亿行动,通过达人培育、培训、签约等方式,引导鼓励自媒体达人矩阵、文旅宣传志愿者队伍、文旅从业人员队伍以及市民、游客围绕该市竹乡画廊、景点景区、非遗文化、重大活动等内容创作优质视频作品,截至目前已签约达人61人,组织开展3场自媒体运营培训,制作并推送作品2400余条,其中康养名城广德话题实现广泛传播,全网浏览量突破20亿次。
安徽外国语学院是安徽省高校与直播电商结合的典型案例。该校2022级跨境电子商务本科班学生组成的女明猩队在第十五届全国大学生电子商务创新、创意及创业挑战赛直播电商实战赛中获得全国二等奖,实现了学院在该赛事全国奖项上的历史性突破。该校通过校企合作,引入视勤科技等企业资源,开展AI赋能《短视频运营与制作》课程,为学生提供实践学习机会,培养直播电商人才。
1.直播电商+合作社+群众模式:以金寨县为代表,通过直播电商+基地(合作社)+群众的模式推进电商助力乡村振兴工作。截至2024年,全县各类电商主体收购20670户群众农副产品15326.56万元,户均带动产业增收7415元,其中2021年以直播电商销售为主的68家电商主体收购3075户农户4270.56万元农产品,户均带动产业增收1.38万元。
2.直播电商+产业帮扶模式:以太和县王寨集村为代表,依托特色产业(如洋葱和土豆),通过直播电商拓展销售渠道,推动农村经济的发展。2024年春季洋葱销售季,王寨集村创新推出直播+预售模式,通过抖音平台开展田间直采直播活动,单场最高吸引5万人次观看,线.直播电商+人才培育模式:
金寨县是安徽省农村直播电商发展的典型代表。该县通过直播电商+合作社+群众模式,推动农产品上行和农民增收。在具体做法上,金寨县一是做好技能培训,强化群体壮大,开展各类电商技能培训298场次24049人次,其中直播电商75场次5525人次;二是对接培训资源,强化层次提升,积极对接阿里巴巴、字节跳动等大平台的优势培训资源,成为安徽第一批阿里村播学院,孵化村播达人192个;三是创新培训方式,强化实操实战,通过座谈式培训与交流式培训相结合,提升直播能力。
,金寨县一是以品牌打造为主体,以供应链为支撑,提高长寿金家寨系列产品区域公共品牌价值,培育的金寨俏俏果电商、先徽食品等供应链企业年均销售额均过亿元;二是以网销扩需求,以需求扩产量,以产量带产业,通过直播电商有效带动茶叶、山核桃、香薯干、手工挂面、各类种养殖产品的网络销售;三是链接产业持续发展、联结利益持续增收,通过直播电商+基地(合作社)+Kaiyun官方入口群众的模式推进电商助力乡村振兴工作,带动群众户均增收5000元以上。
太和县是安徽省农村电商发展的另一典型代表。在具体做法上,太和县一是开通并运营京东太和馆线上销售平台,展销太和优质特色农产品,宣传推介太和县区域公共品牌;二是举办太和香椿开采系列活动、乡村振兴成果展、麒麟西瓜文化旅游艺术节惠民消费满减活动、传统节日线场,带动农产品销售超百万元;三是成立太和县电子商务行业协会,以专业带动专业,通过资源共享,多元合作,推动传统产业转型升级,促进电商企业抱团发展。
肥西县是安徽省农村电商发展的典型代表。该县电子商务网上零售额从2016年的9.6亿元增加到2023年的104.66亿元,年均增长41%。2023年,肥西县实现农村产品网络销售额49.24亿元,同比增长11.4%,连续三年获评安徽省农村电商示范县。在具体做法上,肥西县一是强主体扩规模,加大农村电商企业的引进和培育,鼓励县域内有实力的工业企业实行工贸分离;二是拓渠道促上行,建立肥西县电子商务公共服务中心直播间,免费为电商企业提供直播场地和设备;三是树品牌强支撑,围绕本土优势产业,深度挖掘县域特色产品,培育示范品牌;四是育人才聚内力,依托肥西县电子商务公共服务中心,通过聘请专业教师,讲授前沿课程,以理论与实操、线上与线下相结合方式,面向电商从业者、新型农业经营主体带头人及村级电商网点负责人等不同群体大规模开展电商从业人员技能培训。
王寨集村是安徽省农村直播电商发展的典型案例。该村地处安徽省阜阳市太和县,拥有约7800亩耕地。过去,村民以种植传统农作物为主,人均年收入较低,发展活力不足。2023年,村里农产品主要依赖传统销售方式,价格低、销售范围有限。2024年春季洋葱销售季,王寨集村创新推出直播+预售模式,通过抖音平台开展田间直采直播活动,单场最高吸引5万人次观看,线万元,有效规避了市场价格波动风险。如今,该村通过直播、短视频展示洋葱、土豆标准化种植流程,吸引周边农户加入,形成约2000亩洋葱+土豆轮作基地,带动种植面积超3万亩,户均增收7415元。
通过直播电商,安徽省农产品销售渠道得到拓展,农产品网络零售额快速增长。2022年,安徽省农村产品网络销售额超1000亿元,培育农村产品上行超1000万元电商企业272家,创建农村电商示范镇220个、示范村743个,45个县被列入商务部电子商务进农村综合示范县名单。2023年,肥西县实现农村产品网络销售额49.24亿元,同比增长11.4%;2024年,王寨集村通过直播+预售模式,线.带动农民增收
:直播电商为农民提供了新的增收渠道,带动农民就业创业。金寨县通过直播电商+合作社+群众模式,带动20670户群众增收,户均带动产业增收7415元,其中2021年以直播电商销售为主的68家电商主体收购3075户农户4270.56万元农产品,户均带动产业增收1.38万元。王寨集村通过直播电商,为村民开辟了家门口的就业渠道,仅在2024年,种植环节就创造增加务工岗位320个,其中定向吸纳脱贫户40人,参与农事操作的村民日均收入最高达200元,较传统务工增收30%。
直播电商带动了安徽省农业产业结构优化升级,促进了一二三产业融合发展。金寨县通过直播电商带动茶叶、山核桃、香薯干、手工挂面、各类种养殖产品的网络销售,带动全县种植面积超3万亩,燕子河周边乡镇种植达6000亩,每亩产值4000元以上。肥西县通过直播电商,带动产业加快转型和一二三产融合发展,2023年,全县限上电商企业累计实现零售额24.4亿元,同比增长31.6%,占全县限上零售额的39%。
直播电商为乡村文化传播提供了新渠道,促进了乡村文化振兴。桐城市通过六尺巷文化IP打造网络品牌,将传统文化资源与直播电商相结合,推动文化传播。太和县阮桥镇双王村结合多媒体手段的短视频、直播间和剪纸作品展示厅,展示民俗文化和非遗文化成果,彰显一剪一裁的匠心和一刀一刻的传承,打造数字时代开放式的非遗传承方式。
1.因地制宜发展电商直播产业:立足本地优势产业,挖掘特色资源,打造特色品牌。肥西县围绕本土优势产业,深度挖掘县域特色产品,打造了年味坚果大礼包、蛋鲜森可生食蛋、顾公蜂蜜、蚝小二粉丝、乐丰园瓜篓籽等网络热销爆款产品,新增认证绿色食品、有机农产品、地理标志农产品23个。太和县立足本地产业优势,培育直播新业态,促进农产品产销顺畅衔接,带动农业转型升级、提质增效。

完善县乡村三级物流配送体系,降低物流成本,提高配送效率。金寨县投资1.5亿元,建设县级寄递共配暨电商商贸仓储配送中心,集聚和整合全县10家快递物流、电商和商贸仓储;在南溪、古碑等5个乡镇试点邮快合作、快快合作和交邮快合作,推动物流快递共享共配和快递进村。肥西县建成1个县级电子商务公共服务中心、1个县级农村电商物流配送中心、165个村级电子商务服务网点,为工业品下乡和农产品进城提供了有力支撑。
通过直播电商+合作社+群众等模式,建立紧密的利益联结机制,实现多方共赢。金寨县探索建设全省第一个县级文旅电商直播中心的同时在23个乡镇推动建设直播电商工作室,强化乡镇直播政务号的视频宣传作用,形成县域直播电商矩阵,有力推进该县文旅直播电商发展。
通过多层次、多形式的培训,培养农村电商人才,提升直播技能。金寨县开展各类电商技能培训298场次24049人次,其中直播电商75场次5525人次,为各类经营主体提供了有效的直播技能提升渠道和平台。肥西县依托电子商务公共服务中心,通过聘请专业教师,讲授前沿课程,以理论与实操、线上与线下相结合方式,面向电商从业者、新型农业经营主体带头人及村级电商网点负责人等不同群体大规模开展电商从业人员技能培训。
将直播电商与乡村产业深度融合,推动产业转型升级和创新发展。金寨县通过直播电商带动茶叶、山核桃、香薯干、手工挂面、各类种养殖产品的网络销售,推动农业产业结构优化升级。太和县通过直播电商+产业帮扶模式,聚合多方资源,推动电商直播业务与产业发展深度融合,让电商直播成为助力经济增长的催化剂。
尽管安徽省直播电商发展取得了显著成效,但仍面临一些问题与挑战,主要包括以下几个方面:
农产品冷链物流是当前农产品供应链体系的短板所在。数据显示,我国果蔬、肉类、水产品冷藏运输率分别为35%、57%、69%,远低于发达国家90%的平均水平。在安徽,农产品区域性、季节性卖难买贵成为困扰农业的突出难题,影响着消费者和农民利益。
农村地区物流成本居高不下,压缩农开云网站户利润。以浙江衢州为例,杜泽茭白1斤的成本约为2元,售价为25元4斤包邮,农户批量快递费为5斤8元,且年年提价,面对不断上涨的快递成本,再除去人工包装,留给农户的利润少之又少。在安徽,类似情况也普遍存在,特别是皖北地区。
农业生产仍以家庭个体生产或小部分承包为主,小规模、大群体、碎片化是国内农产品生产经营活动的普遍特征,导致农产品品种多而杂、分布广而散、生产标准不统一,难以满足电商规模化、持续化的供货需求。
安徽省跨境电商领域92%的企业面临人才短缺,直播电商从业者因薪资低、晋升机制不完善而流失。在高校方面,安徽省电子商务行业企业员工学历分布大致如下:35%的企业员工多为大专学历,65%的为本科学历,硕士和博士人才在调查中属于缺位状态,与浙江、广州、北京、上海等城市相比,安徽省的企业规模明显较小且高学历的人才缺乏,这是安徽省电商发展的明显劣势。

农村电商人才培训形式单一,实践课程与跟踪辅导不足,体系不完备,缺乏产品策划、运营推广、美工设计及数据分析等系统性培训。虽然安徽省开展了大量电商培训,但培训后的跟踪服务和就业指导不足,导致人才难以持续发展。
城乡居民数字素养存在明显鸿沟。截至2024年6月,城镇地区互联网普及率高达85.3%,而农村地区仅为63.8%,凸显电商经济发展在城乡之间基础设施层面的制约瓶颈。农村电商从业人员技能水平与数字化能力参差不齐,难以匹配电商行业快速迭代的发展需求。
安徽省农村地区网络覆盖率低,物流体系不完善,制约了直播电商在农村地区的普及和发展。皖北地区(如太和县)物流成本高、网络覆盖不足,导致电商发展滞后。
安徽省36项案例入选全国领跑县及直播电商中心名单,但主要集中在皖中和皖南地区,皖北地区相对滞后。这种不平衡导致资源分配不均,影响全省直播电商的协调发展。
安徽省农村地区基础设施分布不均,部分县市已建成较为完善的直播电商基础设施,而另一些县市仍处于起步阶段,缺乏必要的硬件和软件支持。
部分商家存在虚构信息、刷单炒信等行为。如利辛县阿富汗玉伪造产地案、天长市乐器明星同款误导消费者案等,显示部分商家合规意识不足。
消费者投诉主要集中在质量、虚假宣传等方面。以太和县为例,消费者投诉油杏单果重量未达到承诺大小、水蜜桃发霉、大虾收到时冰已化掉等,反映了农产品标准化不足、质量控制不严的问题。
农产品同质化严重,缺乏ISO认证、质量追溯体系,难以形成高溢价品牌。如广西茂谷柑是该省较早走向全国的农产品,但和其他地区的同类产品相比,缺少品牌价值,长期未能形成强大的竞争力。
部分地区对农村电商建设理解不深,重硬件建设、轻能力建设,导致资源浪费。如一些地区把电商发展专项资金大部分用来搞硬件建设,缺少在网货开发、产品推广、产业链建设等能力建设上的投入,甚至出现了面子工程,影响了农村电商持续健康发展。
安徽省直播电商产业已形成较为完善的政策支持体系和多层次发展格局,成为推动全省数字经济高质量发展的重要引擎。在政策支持方面,安徽省已出台《全省农村电商高质量发展三年行动方案》、《关于促进直播电商高质量发展的意见》等文件,明确了直播电商发展的目标和路径。在基地建设方面,安徽省已建成一批直播电商基地,形成了从城市到乡村的多层次发展格局。在企业主体培育方面,安徽省已培育一批省级数字化商贸流通龙头企业,推动直播电商与制造业、农业、文旅等产业融合。在品牌推广方面,安徽省已推动三品一标农产品发展,打造了一批网络热销爆款产品。在人才培养方面,安徽省已开展多层次、多形式的培训,培养了一批直播电商人才。

安徽省直播电商发展仍面临一些挑战,主要包括供应链与物流短板、人才匮乏与专业素质亟待提升、区域发展不平衡以及合规与市场问题等。在供应链与物流方面,冷链设施不足、物流成本高、供应链组织化程度低等问题制约了直播电商发展。在人才方面,人才流失严重、培训体系不完善、数字素养差异显著等问题亟待解决。在区域发展方面,城乡发展差距大、县域间发展不平衡、基础设施分布不均等问题影响了直播电商的协调发展。在合规与市场方面,虚假宣传频发、消费者投诉集中、品牌建设滞后等问题亟待规范。
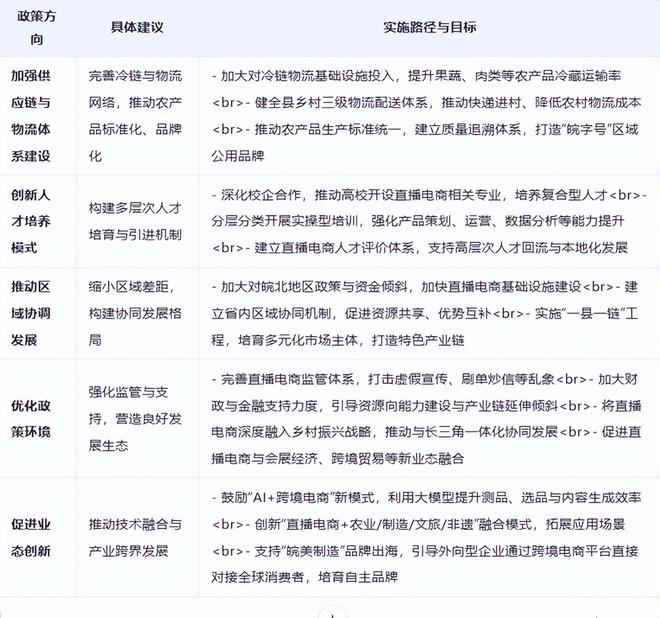
1.加强供应链与物流体系建设:加大对冷链物流基础设施的投入,提高冷链覆盖率和质量效率;完善县乡村三级物流配送体系,降低物流成本;推动农产品标准化和品牌化,提高农产品市场竞争力。
加强校企合作,培养高素质直播电商人才;分层分类开展培训,提高培训实效;建立直播电商人才评价机制,完善人才评价体系;加强直播电商人才引进,吸引高层次人才回流。
加大对皖北地区的政策支持和资金投入,推动皖北地区直播电商基础设施建设;建立区域协同发展机制,促进资源共享和优势互补;实施一县一链建设,打造多元化市场主体。

完善直播电商监管体系,规范市场秩序;加强政策引导和资金支持,推动直播电商健康发展;推动直播电商与乡村振兴深度融合,将直播电商作为乡村振兴的重要抓手;加强长三角一体化合作,推动直播电商与会展经济、跨境贸易等融合。
鼓励AI+跨境电商新模式,运用大模型等技术提升测品、选品精度;推动直播电商+乡村振兴模式创新,促进直播电商与农业、制造业、文旅、非遗等深度融合;支持皖美制造品牌出海,引导外向型生产制造企业通过跨境电商平台直接触及全球消费者,加快培育自主品牌。安徽省直播电商产业正处于快速发展阶段,未来发展前景广阔。通过技术创新、业态融合和区域协同发展,安徽省直播电商产业将实现高质量发展,为乡村振兴和经济社会发展注入新动能。
网经社深耕数字经济行业18年,长期关注直播电商,旗下直播电商台重点报道、研究与服务的有:
淘宝直播、多多直播、京东直播、抖音电商、快手电商、苏宁直播、蘑菇街直播、唯品会直播、小红书直播、哔哩哔哩、视频号;2.MCN类:谦寻文化、美腕、辛有志严选、遥望、交个朋友、无忧传媒、东方甄选、与辉同行、如涵、泰洋川禾、蜂群文化、大禹网络、青藤文化、宸帆、嘻柚互娱、构美、快美、古麦嘉禾、二咖传媒、热度电商、集淘、洋葱视频、侵尘文化、乾派文化、仙梓文化、缇苏、彦祖文化、君盟、白兔控股、愿景未来、优蜜、全尚文化、锐趣文化、三只羊网络、奇东传媒、麦芽传媒、奇光传媒;
有赞、微盟、魔筷科技、蚊子会、小鹅通、商派、大商创、红呗、米络星传媒、众灿互动、银河众星、巨鲸帮帮、云犀直播、影行天下、索象、微赞直播、微吼直播、有播、优大人、蝉妈妈、飞瓜数据;4.电商主播类:李佳琦、蛋蛋、辛巴、罗永浩、董宇辉、时大漂亮、广东夫妇、疯狂小杨哥、太原老葛、蜜蜂惊喜社、香菇来了、贾乃亮、董先生、陈洁kiki、烈儿宝贝、刘媛媛、高芋芋、多余和毛毛姐、小小101、麦小登、老吴很帅、陈三废姐弟、国岳、彩虹夫妇、黄宥明、骆王宇、郝劭文、李宣卓、董洁;5.生活服务电商类:美团携程。